|
ROHC compression/decompression library
|
ROHC compression routines. More...
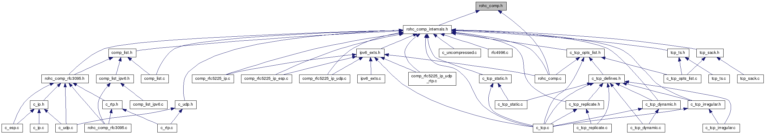
#include <rohc/rohc.h>#include <rohc/rohc_profiles.h>#include <rohc/rohc_packets.h>#include <rohc/rohc_traces.h>#include <rohc/rohc_time.h>#include <rohc/rohc_buf.h>#include <stdlib.h>#include <stdint.h>#include <stdbool.h>

Go to the source code of this file.
Data Structures | |
| struct | rohc_comp_last_packet_info2_t |
| Some information about the last compressed packet. More... | |
| struct | rohc_comp_general_info_t |
| Some general information about the compressor. More... | |
Macros | |
| #define | ROHC_EXPORT |
Typedefs | |
| typedef bool(* | rohc_rtp_detection_callback_t) (const unsigned char *const ip, const unsigned char *const udp, const unsigned char *const payload, const unsigned int payload_size, void *const rtp_private) |
| The prototype of the RTP detection callback. More... | |
| typedef int(* | rohc_comp_random_cb_t) (const struct rohc_comp *const comp, void *const user_context) |
| The prototype of the callback for random numbers. More... | |
Enumerations | |
| enum | rohc_comp_state_t { ROHC_COMP_STATE_UNKNOWN = 0, ROHC_COMP_STATE_IR = 1, ROHC_COMP_STATE_FO = 2, ROHC_COMP_STATE_SO = 3, ROHC_COMP_STATE_CR = 4 } |
| The different ROHC compressor states. More... | |
| enum | rohc_comp_features_t { ROHC_COMP_FEATURE_NONE = 0, ROHC_COMP_FEATURE_COMPAT_1_6_x = (1 << 0), ROHC_COMP_FEATURE_NO_IP_CHECKSUMS = (1 << 2), ROHC_COMP_FEATURE_DUMP_PACKETS = (1 << 3), ROHC_COMP_FEATURE_TIME_BASED_REFRESHES = (1 << 4) } |
| The different features of the ROHC compressor. More... | |
Functions | |
| struct rohc_comp *ROHC_EXPORT | rohc_comp_new2 (const rohc_cid_type_t cid_type, const rohc_cid_t max_cid, const rohc_comp_random_cb_t rand_cb, void *const rand_priv) |
| Create a new ROHC compressor. More... | |
| void ROHC_EXPORT | rohc_comp_free (struct rohc_comp *const comp) |
| Destroy the given ROHC compressor. More... | |
| bool ROHC_EXPORT | rohc_comp_set_traces_cb2 (struct rohc_comp *const comp, rohc_trace_callback2_t callback, void *const priv_ctxt) |
| Set the callback function used to manage traces in compressor. More... | |
| rohc_status_t ROHC_EXPORT | rohc_compress4 (struct rohc_comp *const comp, const struct rohc_buf uncomp_packet, struct rohc_buf *const rohc_packet) |
| Compress the given uncompressed packet into a ROHC packet. More... | |
| rohc_status_t ROHC_EXPORT | rohc_comp_pad (struct rohc_comp *const comp, struct rohc_buf *const rohc_packet, const size_t min_pkt_len) |
| Pad the given ROHC compressed packet. More... | |
| rohc_status_t ROHC_EXPORT | rohc_comp_get_segment2 (struct rohc_comp *const comp, struct rohc_buf *const segment) |
| Get the next ROHC segment if any. More... | |
| bool ROHC_EXPORT | rohc_comp_force_contexts_reinit (struct rohc_comp *const comp) |
| Force the compressor to re-initialize all its contexts. More... | |
| bool ROHC_EXPORT | rohc_comp_profile_enabled (const struct rohc_comp *const comp, const rohc_profile_t profile) |
| Is the given compression profile enabled for a compressor? More... | |
| bool ROHC_EXPORT | rohc_comp_enable_profile (struct rohc_comp *const comp, const rohc_profile_t profile) |
| Enable a compression profile for a compressor. More... | |
| bool ROHC_EXPORT | rohc_comp_disable_profile (struct rohc_comp *const comp, const rohc_profile_t profile) |
| Disable a compression profile for a compressor. More... | |
| bool ROHC_EXPORT | rohc_comp_enable_profiles (struct rohc_comp *const comp,...) |
| Enable several compression profiles for a compressor. More... | |
| bool ROHC_EXPORT | rohc_comp_disable_profiles (struct rohc_comp *const comp,...) |
| Disable several compression profiles for a compressor. More... | |
| bool ROHC_EXPORT | rohc_comp_set_mrru (struct rohc_comp *const comp, const size_t mrru) |
| Set the Maximum Reconstructed Reception Unit (MRRU). More... | |
| bool ROHC_EXPORT | rohc_comp_get_mrru (const struct rohc_comp *const comp, size_t *const mrru) |
| Get the Maximum Reconstructed Reception Unit (MRRU). More... | |
| bool ROHC_EXPORT | rohc_comp_get_max_cid (const struct rohc_comp *const comp, size_t *const max_cid) |
| Get the maximal CID value the compressor uses. More... | |
| bool ROHC_EXPORT | rohc_comp_get_cid_type (const struct rohc_comp *const comp, rohc_cid_type_t *const cid_type) |
| Get the CID type that the compressor uses. More... | |
| bool ROHC_EXPORT | rohc_comp_set_rtp_detection_cb (struct rohc_comp *const comp, rohc_rtp_detection_callback_t callback, void *const rtp_private) |
| Set the RTP detection callback function. More... | |
| bool ROHC_EXPORT | rohc_comp_set_features (struct rohc_comp *const comp, const rohc_comp_features_t features) |
| Enable/disable features for ROHC compressor. More... | |
| bool ROHC_EXPORT | rohc_comp_deliver_feedback2 (struct rohc_comp *const comp, const struct rohc_buf feedback) |
| Deliver a feedback packet to the compressor. More... | |
| bool ROHC_EXPORT | rohc_comp_set_optimistic_approach (struct rohc_comp *const comp, const size_t repetitions_nr) |
| Set the number of repetitions required to gain transmission confidence. More... | |
| bool ROHC_EXPORT | rohc_comp_set_wlsb_window_width (struct rohc_comp *const comp, const size_t width) |
| Set the window width for the W-LSB encoding scheme. More... | |
| bool ROHC_EXPORT | rohc_comp_set_reorder_ratio (struct rohc_comp *const comp, const rohc_reordering_offset_t reorder_ratio) |
| Set the reordering ratio for the W-LSB encoding scheme. More... | |
| bool ROHC_EXPORT | rohc_comp_set_periodic_refreshes (struct rohc_comp *const comp, const size_t ir_timeout, const size_t fo_timeout) |
| Set the timeouts in packets for IR and FO periodic refreshes. More... | |
| bool ROHC_EXPORT | rohc_comp_set_periodic_refreshes_time (struct rohc_comp *const comp, const uint64_t ir_timeout, const uint64_t fo_timeout) |
| Set the timeouts in ms for IR and FO periodic refreshes. More... | |
| bool ROHC_EXPORT | rohc_comp_set_list_trans_nr (struct rohc_comp *const comp, const size_t list_trans_nr) |
| Set the number of uncompressed transmissions for list compression. More... | |
| bool ROHC_EXPORT | rohc_comp_get_general_info (const struct rohc_comp *const comp, rohc_comp_general_info_t *const info) |
| Get some general information about the compressor. More... | |
| bool ROHC_EXPORT | rohc_comp_get_last_packet_info2 (const struct rohc_comp *const comp, rohc_comp_last_packet_info2_t *const info) |
| Get some information about the last compressed packet. More... | |
| const char *ROHC_EXPORT | rohc_comp_get_state_descr (const rohc_comp_state_t state) |
| Give a description for the given ROHC compression context state. More... | |
ROHC compression routines.
| #define ROHC_EXPORT |
Macro that handles DLL export declarations gracefully
1.8.14