|
ROHC compression/decompression library
|

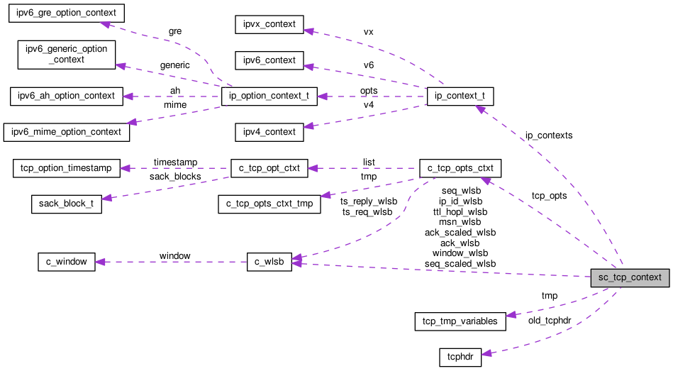
Define the TCP part of the profile decompression context
| size_t sc_tcp_context::ack_deltas_next |
| uint16_t sc_tcp_context::ack_deltas_width[20] |
| uint32_t sc_tcp_context::ack_num |
| uint16_t sc_tcp_context::ack_num_residue |
| uint32_t sc_tcp_context::ack_num_scaled |
| size_t sc_tcp_context::ack_num_scaling_nr |
| struct c_wlsb* sc_tcp_context::ack_scaled_wlsb |
| uint16_t sc_tcp_context::ack_stride |
| struct c_wlsb* sc_tcp_context::ack_wlsb |
| bool sc_tcp_context::ecn_used |
Explicit Congestion Notification used
| size_t sc_tcp_context::ecn_used_change_count |
The number of times the ECN fields were added to the compressed header
| size_t sc_tcp_context::ecn_used_zero_count |
The number of times the ECN fields were not needed
| ip_context_t sc_tcp_context::ip_contexts[ROHC_TCP_MAX_IP_HDRS] |
| size_t sc_tcp_context::ip_contexts_nr |
| struct c_wlsb* sc_tcp_context::ip_id_wlsb |
| uint16_t sc_tcp_context::msn |
The Master Sequence Number (MSN)
| struct c_wlsb* sc_tcp_context::msn_wlsb |
The W-LSB decoding context for MSN
| struct tcphdr sc_tcp_context::old_tcphdr |
The previous TCP header.
| uint32_t sc_tcp_context::seq_num |
| size_t sc_tcp_context::seq_num_factor |
| uint32_t sc_tcp_context::seq_num_residue |
| uint32_t sc_tcp_context::seq_num_scaled |
| size_t sc_tcp_context::seq_num_scaling_nr |
| struct c_wlsb* sc_tcp_context::seq_scaled_wlsb |
| struct c_wlsb* sc_tcp_context::seq_wlsb |
| uint32_t sc_tcp_context::tcp_last_seq_num |
| struct c_tcp_opts_ctxt sc_tcp_context::tcp_opts |
The compression context for TCP options
| int sc_tcp_context::tcp_seq_num_change_count |
The number of times the sequence number field was added to the compressed header.
| size_t sc_tcp_context::tcp_window_change_count |
The number of times the window field was added to the compressed header
| struct tcp_tmp_variables sc_tcp_context::tmp |
TCP-specific temporary variables that are used during one single compression of packet.
| size_t sc_tcp_context::ttl_hopl_change_count |
| struct c_wlsb* sc_tcp_context::ttl_hopl_wlsb |
| struct c_wlsb* sc_tcp_context::window_wlsb |
The W-LSB decoding context for TCP window
1.8.10