|
ROHC compression/decompression library
|
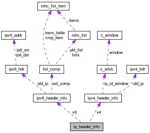
Store information about an IP (IPv4 or IPv6) header between the different compressions of IP packets. More...
#include <c_generic.h>

Data Fields | |
| ip_version | version |
| The version of the IP header. | |
| int | tos_count |
| The number of times the TOS/TC field was added to the compressed header. | |
| int | ttl_count |
| The number of times the TTL/HL field was added to the compressed header. | |
| int | protocol_count |
| The number of times the Protocol/Next Header field was added to the compressed header. | |
| bool | is_first_header |
| union { | |
| struct ipv4_header_info v4 | |
| The IPv4-specific header info. | |
| struct ipv6_header_info v6 | |
| The IPv6-specific header info. | |
| } | info |
| The version specific header info. | |
Store information about an IP (IPv4 or IPv6) header between the different compressions of IP packets.
| union { ... } ip_header_info::info |
The version specific header info.
Whether the old_* members of the struct and in its children are initialized or not
The number of times the Protocol/Next Header field was added to the compressed header.
The number of times the TOS/TC field was added to the compressed header.
The number of times the TTL/HL field was added to the compressed header.
The IPv4-specific header info.
The IPv6-specific header info.
The version of the IP header.
1.7.6.1