ROHC compression/decompression library
Data Structures | Defines | Typedefs | Enumerations | Functions
rohc_comp.h File Reference

ROHC compression routines. More...

#include "rohc.h"
#include "rohc_packets.h"
#include "rohc_traces.h"
#include <stdlib.h>
#include <stdbool.h>
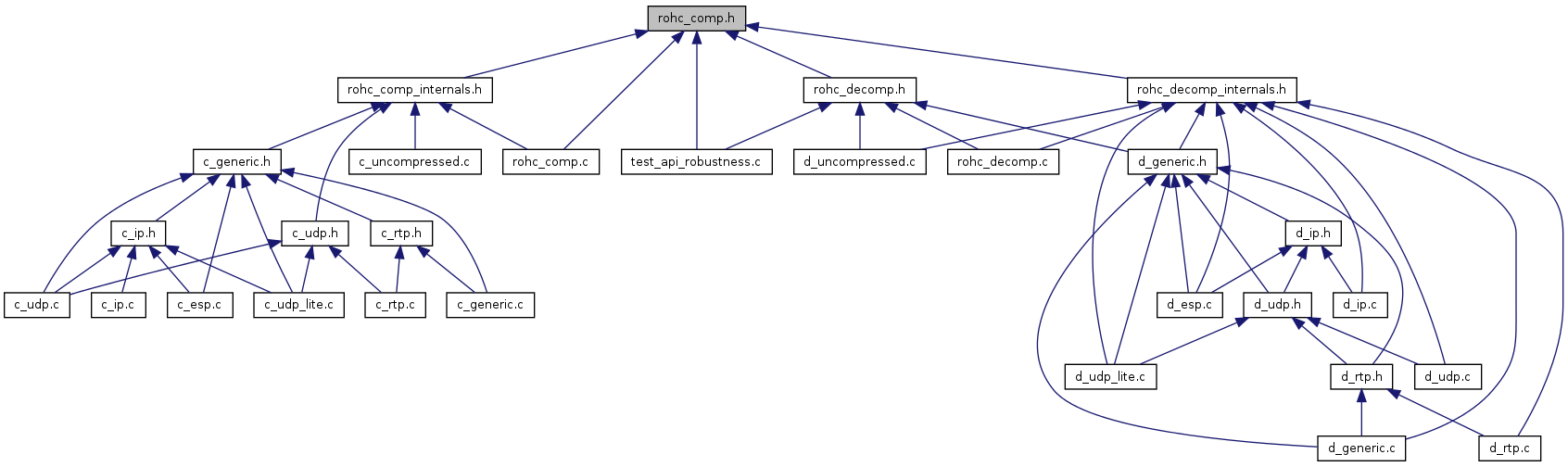
Include dependency graph for rohc_comp.h:
This graph shows which files directly or indirectly include this file:

Go to the source code of this file.

Data Structures

struct  rohc_comp_last_packet_info_t
 Some information about the last compressed packet. More...
struct  __attribute__
 Some information about the last compressed packet. More...
struct  __attribute__
 Some information about the last compressed packet. More...

Defines

#define ROHC_EXPORT

Typedefs

typedef bool(* rohc_rtp_detection_callback_t )(const unsigned char *const ip, const unsigned char *const udp, const unsigned char *const payload, const unsigned int payload_size, void *const rtp_private) __attribute__((warn_unused_result))
 The prototype of the RTP detection callback.
typedef int(* rohc_comp_random_cb_t )(const struct rohc_comp *const comp, void *const user_context) __attribute__((warn_unused_result))
 The prototype of the callback for random numbers.

Enumerations

enum  rohc_c_state { IR = 1, FO = 2, SO = 3 }
 The different ROHC compressor states. More...

Functions

struct rohc_comp *ROHC_EXPORT rohc_alloc_compressor (int max_cid, int jam_use, int adapt_size, int encap_size)
 Create one ROHC compressor.
void ROHC_EXPORT rohc_free_compressor (struct rohc_comp *comp)
 Destroy one ROHC compressor.
bool ROHC_EXPORT rohc_comp_set_traces_cb (struct rohc_comp *const comp, rohc_trace_callback_t callback) __attribute__((warn_unused_result))
 Set the callback function used to manage traces in compressor.
bool ROHC_EXPORT rohc_comp_set_random_cb (struct rohc_comp *const comp, rohc_comp_random_cb_t callback, void *const user_context) __attribute__((warn_unused_result))
 Set the user-defined callback for random numbers.
int ROHC_EXPORT rohc_compress (struct rohc_comp *comp, unsigned char *ibuf, int isize, unsigned char *obuf, int osize) ROHC_DEPRECATED("please do not use this function anymore
int ROHC_EXPORT use rohc_compress2 () instead")
int ROHC_EXPORT rohc_compress2 (struct rohc_comp *const comp, const unsigned char *const uncomp_packet, const size_t uncomp_packet_len, unsigned char *const rohc_packet, const size_t rohc_packet_max_len, size_t *const rohc_packet_len) __attribute__((warn_unused_result))
 Compress a ROHC packet.
int ROHC_EXPORT rohc_comp_get_segment (struct rohc_comp *const comp, unsigned char *const segment, const size_t max_len, size_t *const len) __attribute__((warn_unused_result))
 Get the next ROHC segment if any.
bool ROHC_EXPORT rohc_comp_force_contexts_reinit (struct rohc_comp *const comp) __attribute__((warn_unused_result))
 Force the compressor to re-initialize all its contexts.
int ROHC_EXPORT rohc_c_is_enabled (struct rohc_comp *comp)
 Whether the ROHC compressor is enabled or not.
int ROHC_EXPORT rohc_c_using_small_cid (struct rohc_comp *comp)
 Whether the compressor uses small CID or not.
void ROHC_EXPORT rohc_activate_profile (struct rohc_comp *comp, int profile)
 Activate a profile for a compressor.
void ROHC_EXPORT rohc_c_set_header (struct rohc_comp *compressor, int value)
 Set the maximal header size. The maximal header size is ignored for the moment.
void ROHC_EXPORT rohc_c_set_mrru (struct rohc_comp *compressor, int value) ROHC_DEPRECATED("please do not use this function anymore
void ROHC_EXPORT use rohc_comp_set_mrru () instead")
bool ROHC_EXPORT rohc_comp_set_mrru (struct rohc_comp *const comp, const size_t mrru) __attribute__((warn_unused_result))
 Set the Maximum Reconstructed Reception Unit (MRRU).
bool ROHC_EXPORT rohc_comp_get_mrru (const struct rohc_comp *const comp, size_t *const mrru) __attribute__((warn_unused_result))
 Get the Maximum Reconstructed Reception Unit (MRRU).
void ROHC_EXPORT rohc_c_set_max_cid (struct rohc_comp *compressor, int value)
 Set the maximal CID value the compressor should use.
bool ROHC_EXPORT rohc_comp_get_max_cid (const struct rohc_comp *const comp, size_t *const max_cid) __attribute__((warn_unused_result))
 Get the maximal CID value the compressor uses.
void ROHC_EXPORT rohc_c_set_large_cid (struct rohc_comp *compressor, int value)
 Tell the compressor to use large CIDs.
bool ROHC_EXPORT rohc_comp_get_cid_type (const struct rohc_comp *const comp, rohc_cid_type_t *const cid_type) __attribute__((warn_unused_result))
 Get the CID type the compressor uses.
void ROHC_EXPORT rohc_c_set_enable (struct rohc_comp *compressor, int value)
 Enable the ROHC compressor.
bool ROHC_EXPORT rohc_comp_add_rtp_port (struct rohc_comp *const comp, const unsigned int port) __attribute__((warn_unused_result))
 Add a port to the list of UDP ports dedicated for RTP traffic.
bool ROHC_EXPORT rohc_comp_remove_rtp_port (struct rohc_comp *const comp, const unsigned int port) __attribute__((warn_unused_result))
 Remove a port from the list of UDP ports dedicated to RTP traffic.
bool ROHC_EXPORT rohc_comp_reset_rtp_ports (struct rohc_comp *const comp) __attribute__((warn_unused_result))
 Reset the list of dedicated RTP ports.
bool ROHC_EXPORT rohc_comp_set_rtp_detection_cb (struct rohc_comp *const comp, rohc_rtp_detection_callback_t callback, void *const rtp_private) __attribute__((warn_unused_result))
 Set the RTP detection callback function.
void ROHC_EXPORT c_piggyback_feedback (struct rohc_comp *comp, unsigned char *packet, int size) ROHC_DEPRECATED("please do not use this function anymore
void ROHC_EXPORT use rohc_comp_piggyback_feedback () instead")
bool ROHC_EXPORT rohc_comp_piggyback_feedback (struct rohc_comp *const comp, const unsigned char *const feedback, const size_t size) __attribute__((warn_unused_result))
 Add a feedback packet to the next outgoing ROHC packet (piggybacking)
void ROHC_EXPORT c_deliver_feedback (struct rohc_comp *comp, unsigned char *feedback, int size)
 Callback called by a decompressor to deliver a feedback packet to the compressor.
int ROHC_EXPORT rohc_feedback_flush (struct rohc_comp *comp, unsigned char *obuf, int osize)
 Send as much feedback data as possible.
bool ROHC_EXPORT rohc_feedback_remove_locked (struct rohc_comp *const comp) __attribute__((warn_unused_result))
 Remove all feedbacks locked during the packet build.
bool ROHC_EXPORT rohc_feedback_unlock (struct rohc_comp *const comp) __attribute__((warn_unused_result))
 Unlock all feedbacks locked during the packet build.
bool ROHC_EXPORT rohc_comp_set_wlsb_window_width (struct rohc_comp *const comp, const size_t width) __attribute__((warn_unused_result))
 Set the window width for the W-LSB algorithm.
bool ROHC_EXPORT rohc_comp_set_periodic_refreshes (struct rohc_comp *const comp, const size_t ir_timeout, const size_t fo_timeout) __attribute__((warn_unused_result))
 Set the timeout values for IR and FO periodic refreshes.
int ROHC_EXPORT rohc_c_info (char *buffer) ROHC_DEPRECATED("please do not use this function anymore
int ROHC_EXPORT use rohc_comp_get_general_info () instead")
int ROHC_EXPORT rohc_c_statistics (struct rohc_comp *comp, unsigned int indent, char *buffer) ROHC_DEPRECATED("please do not use this function anymore
int ROHC_EXPORT rohc_c_context (struct rohc_comp *comp, int cid, unsigned int indent, char *buffer) ROHC_DEPRECATED("please do not use this function anymore
int ROHC_EXPORT rohc_comp_get_last_packet_info (const struct rohc_comp *const comp, rohc_comp_last_packet_info_t *const info) ROHC_DEPRECATED("please do not use this function anymore
int ROHC_EXPORT use rohc_comp_get_last_packet_info2 () instead")
bool ROHC_EXPORT rohc_comp_get_general_info (const struct rohc_comp *const comp, rohc_comp_general_info_t *const info) __attribute__((warn_unused_result))
 Get some generak information about the compressor.
bool ROHC_EXPORT rohc_comp_get_last_packet_info2 (const struct rohc_comp *const comp, rohc_comp_last_packet_info2_t *const info)
 Get some information about the last compressed packet.
const char *ROHC_EXPORT rohc_comp_get_state_descr (const rohc_c_state state)
 Give a description for the given ROHC compression context state.

Detailed Description

ROHC compression routines.

Author:
Didier Barvaux <didier.barvaux@toulouse.viveris.com>
Didier Barvaux <didier@barvaux.org>
The hackers from ROHC for Linux

Define Documentation

#define ROHC_EXPORT

Macro that handles DLL export declarations gracefully


Function Documentation

void ROHC_EXPORT c_deliver_feedback ( struct rohc_comp comp,
unsigned char *  packet,
int  size 
)

Callback called by a decompressor to deliver a feedback packet to the compressor.

When feedback is received by the decompressor, this function is called and delivers the feedback to the right profile/context of the compressor.

Parameters:
compThe ROHC compressor
packetThe feedback data
sizeThe length of the feedback packet

References c_feedback::acktype, c_feedback::cid, medium::cid_type, d_decode_add_cid(), d_is_add_cid(), c_feedback::data, c_profile::feedback, rohc_comp::medium, c_context::num_recv_feedbacks, c_context::profile, rohc_debug, rohc_error, ROHC_LARGE_CID, ROHC_PROFILE_GENERAL, ROHC_TRACE_COMP, rohc_warning, sdvl_decode(), c_feedback::size, c_feedback::specific_offset, c_feedback::specific_size, c_feedback::type, and zfree.

void ROHC_EXPORT c_piggyback_feedback ( struct rohc_comp comp,
unsigned char *  packet,
int  size 
)
int ROHC_EXPORT rohc_c_context ( struct rohc_comp comp,
int  cid,
unsigned int  indent,
char *  buffer 
)
int ROHC_EXPORT rohc_c_info ( char *  buffer)
void ROHC_EXPORT rohc_c_set_mrru ( struct rohc_comp compressor,
int  value 
)
int ROHC_EXPORT rohc_c_statistics ( struct rohc_comp comp,
unsigned int  indent,
char *  buffer 
)
int ROHC_EXPORT rohc_comp_get_last_packet_info ( const struct rohc_comp *const  comp,
rohc_comp_last_packet_info_t *const  info 
)
bool ROHC_EXPORT rohc_comp_piggyback_feedback ( struct rohc_comp *const  comp,
const unsigned char *const  feedback,
const size_t  size 
)

Add a feedback packet to the next outgoing ROHC packet (piggybacking)

Parameters:
compThe ROHC compressor
feedbackThe feedback data
sizeThe length of the feedback packet
Returns:
true in case of success, false otherwise

References rohc_feedback::data, FEEDBACK_RING_SIZE, rohc_comp::feedbacks, rohc_comp::feedbacks_first, rohc_comp::feedbacks_next, rohc_feedback::is_locked, rohc_feedback::length, rohc_debug, rohc_error, ROHC_PROFILE_GENERAL, and ROHC_TRACE_COMP.

Referenced by c_piggyback_feedback(), d_change_mode_feedback(), d_optimistic_feedback(), and main().

bool ROHC_EXPORT rohc_comp_set_traces_cb ( struct rohc_comp *const  comp,
rohc_trace_callback_t  callback 
)

Set the callback function used to manage traces in compressor.

Warning:
The callback can not be modified after library initialization
Parameters:
compThe ROHC compressor
callback
  • The callback function used to manage traces
  • NULL to remove the previous callback
Returns:
true on success, false otherwise

References rohc_comp::num_packets, rohc_error, ROHC_PROFILE_GENERAL, ROHC_TRACE_COMP, and rohc_comp::trace_callback.

Referenced by main().

int ROHC_EXPORT rohc_compress ( struct rohc_comp comp,
unsigned char *  ibuf,
int  isize,
unsigned char *  obuf,
int  osize 
)