|
ROHC compression/decompression library
|
Defines the IPv4 header. More...
#include <stdint.h>#include "config.h"

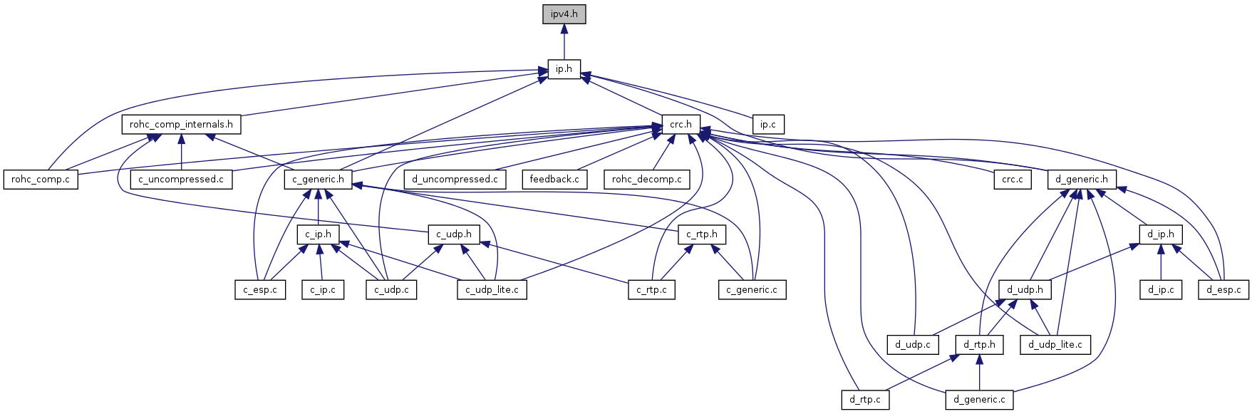
Go to the source code of this file.
Data Structures | |
| struct | ipv4_hdr |
| The IPv4 header. More... | |
Defines | |
| #define | IP_RF 0x8000 /* reserved fragment flag */ |
| #define | IP_DF 0x4000 /* dont fragment flag */ |
| #define | IP_MF 0x2000 /* more fragments flag */ |
| #define | IP_OFFMASK 0x1fff /* mask for fragmenting bits */ |
Functions | |
| struct ipv4_hdr | __attribute__ ((packed)) |
Variables | |
| uint8_t | ihl |
| uint8_t | version |
| uint8_t | tos |
| uint16_t | tot_len |
| uint16_t | id |
| uint16_t | frag_off |
| uint8_t | ttl |
| uint8_t | protocol |
| uint16_t | check |
| uint32_t | saddr |
| uint32_t | daddr |
Defines the IPv4 header.
This file contains a part of netinet/ip.h from the GNU C library. It is copied here to be portable on all platforms, even the platforms that miss the declarations or got different declarations, such as Microsoft Windows or FreeBSD.
| #define IP_DF 0x4000 /* dont fragment flag */ |
Referenced by ip_is_fragment().
| #define IP_MF 0x2000 /* more fragments flag */ |
| #define IP_OFFMASK 0x1fff /* mask for fragmenting bits */ |
| #define IP_RF 0x8000 /* reserved fragment flag */ |
| struct ipv4_hdr __attribute__ | ( | (packed) | ) |
| uint16_t check |
| uint32_t daddr |
Referenced by c_generic_check_profile(), code_ipv4_static_part(), and code_ipv6_static_part().
| uint16_t frag_off |
| uint16_t id |
Referenced by code_ipv4_dynamic_part(), code_uo_remainder(), and ipv4_get_id_nbo().
| uint8_t ihl |
| uint8_t protocol |
Referenced by code_ipv4_static_part(), code_ipv6_static_part(), ext_get_protocol(), header_fields(), and ip_get_protocol().
| uint32_t saddr |
Referenced by c_generic_check_profile(), code_ipv4_static_part(), and code_ipv6_static_part().
| uint8_t tos |
Referenced by code_ipv4_dynamic_part(), code_ipv6_dynamic_part(), header_fields(), and ip_get_tos().
| uint16_t tot_len |
| uint8_t ttl |
Referenced by code_ipv4_dynamic_part(), code_ipv6_dynamic_part(), header_fields(), and ip_get_ttl().
| uint8_t version |
Referenced by c_generic_check_profile(), c_udp_check_context(), compute_crc_dynamic(), compute_crc_static(), and ip_create().
1.7.6.1