|
ROHC compression/decompression library
|
ROHC common definitions and routines. More...

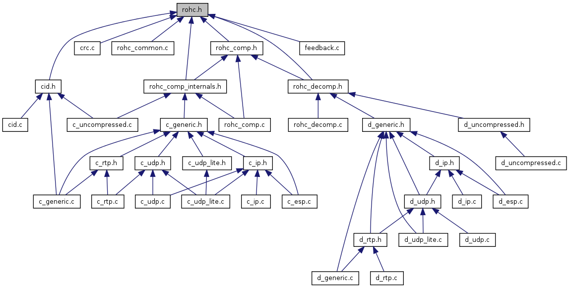
Go to the source code of this file.
Data Structures | |
| struct | medium |
| ROHC medium (CID characteristics). More... | |
Defines | |
| #define | ROHC_DEPRECATED(msg) |
| #define | ROHC_EXPORT |
| #define | ROHC_ETHERTYPE 0x22f1 |
| The Ethertype assigned to the ROHC protocol by the IEEE. | |
| #define | ROHC_OK 1 |
| Return code: the action done without problem. | |
| #define | ROHC_ERROR_NO_CONTEXT -1 |
| Return code: the action can not proceed because no context is defined. | |
| #define | ROHC_ERROR_PACKET_FAILED -2 |
| Return code: the action failed due to an unattended or malformed packet. | |
| #define | ROHC_FEEDBACK_ONLY -3 |
| Return code: the action failed because the packet only contains feedback info. | |
| #define | ROHC_ERROR_CRC -4 |
| Return code: the action failed due to a CRC failure. | |
| #define | ROHC_ERROR -5 |
| Return code: the action encountered a problem. | |
| #define | ROHC_NEED_REPARSE -6 |
| Return code: the packet needs to be parsed again. | |
| #define | ROHC_LARGE_CID_MAX ((1 << 14) - 1) /* 2^14 - 1 = 16383 */ |
| #define | ROHC_SMALL_CID_MAX 15 |
| #define | ROHC_PROFILE_UNCOMPRESSED 0x0000 |
| The number allocated for the ROHC Uncompressed profile (RFC 3095, 5.10) | |
| #define | ROHC_PROFILE_RTP 0x0001 |
| The number allocated for the ROHC RTP profile (RFC 3095, 8) | |
| #define | ROHC_PROFILE_UDP 0x0002 |
| The number allocated for the ROHC UDP profile (RFC 3095, 5.11) | |
| #define | ROHC_PROFILE_ESP 0x0003 |
| The number allocated for the ROHC ESP profile (RFC 3095, 5.12) | |
| #define | ROHC_PROFILE_IP 0x0004 |
| The number allocated for the ROHC IP-only profile (see 5 in the RFC 3843) | |
| #define | ROHC_PROFILE_UDPLITE 0x0008 |
| The number allocated for the ROHC UDP-Lite profile (see 7 in the RFC 4019) | |
| #define | CHANGE_TO_IR_COUNT 1700 |
| The maximal number of packets sent in > IR states (= FO and SO states) before changing back the state to IR (periodic refreshes) | |
| #define | CHANGE_TO_FO_COUNT 700 |
| The maximal number of packets sent in > FO states (= SO state) before changing back the state to FO (periodic refreshes) | |
| #define | MAX_IR_COUNT 3 |
| Defines the minimal number of packets that must be sent while in IR state before being able to switch to the FO state. | |
| #define | MAX_FO_COUNT 3 |
| Defines the minimal number of packets that must be sent while in FO state before being able to switch to the SO state. | |
| #define | ROHC_INIT_TS_STRIDE_MIN 3U |
| Defines the minimal number of packets that must be sent while in INIT_STRIDE state before being able to switch to the SEND_SCALED state. | |
| #define | CRC_TYPE_2 1 |
| #define | CRC_TYPE_3 2 |
| #define | CRC_TYPE_6 3 |
| #define | CRC_TYPE_7 4 |
| #define | CRC_TYPE_8 5 |
Enumerations | |
| enum | rohc_mode { U_MODE = 1, O_MODE = 2, R_MODE = 3 } |
| ROHC operation modes (see 4.4 in the RFC 3095) More... | |
| enum | rohc_cid_type_t { ROHC_LARGE_CID, ROHC_SMALL_CID } |
| The different types of Context IDs (CID) a stream/context may use. More... | |
Functions | |
| unsigned char ROHC_EXPORT crc_table_2[256] | ROHC_DEPRECATED ("please do not use this variable anymore, simply drop it") |
| char *ROHC_EXPORT | rohc_version (void) |
| Get the version of the ROHC library. | |
| const char *ROHC_EXPORT | rohc_get_mode_descr (const rohc_mode mode) |
| Give a description for the given ROHC mode. | |
| int ROHC_EXPORT | crc_get_polynom (int type) ROHC_DEPRECATED("please do not use this function anymore |
| void ROHC_EXPORT | crc_init_table (unsigned char *table, unsigned char polynum) ROHC_DEPRECATED("please do not use this function anymore |
Variables | |
| int ROHC_EXPORT simply drop | it |
ROHC common definitions and routines.
| #define CHANGE_TO_FO_COUNT 700 |
The maximal number of packets sent in > FO states (= SO state) before changing back the state to FO (periodic refreshes)
Referenced by rohc_alloc_compressor().
| #define CHANGE_TO_IR_COUNT 1700 |
The maximal number of packets sent in > IR states (= FO and SO states) before changing back the state to IR (periodic refreshes)
Referenced by rohc_alloc_compressor().
| #define CRC_TYPE_2 1 |
The CRC-2 type (deprecated)
| #define CRC_TYPE_3 2 |
The CRC-3 type (deprecated)
| #define CRC_TYPE_6 3 |
The CRC-6 type (deprecated)
| #define CRC_TYPE_7 4 |
The CRC-7 type (deprecated)
| #define CRC_TYPE_8 5 |
The CRC-8 type (deprecated)
| #define MAX_FO_COUNT 3 |
Defines the minimal number of packets that must be sent while in FO state before being able to switch to the SO state.
Referenced by c_init_header_info(), changed_dynamic_one_hdr(), changed_static_one_hdr(), code_EXT3_packet(), code_UOR2_ID_bytes(), decide_state(), header_fields(), and header_flags().
| #define MAX_IR_COUNT 3 |
Defines the minimal number of packets that must be sent while in IR state before being able to switch to the FO state.
Referenced by c_udp_lite_create(), decide_state(), rtp_changed_rtp_dynamic(), rtp_decide_state(), rtp_header_flags_and_fields(), udp_changed_udp_dynamic(), and udp_lite_send_cce_packet().
| #define ROHC_DEPRECATED | ( | msg | ) |
Macro that handles deprecated declarations gracefully
| #define ROHC_ERROR -5 |
Return code: the action encountered a problem.
Referenced by d_generic_decode(), d_udp_lite_decode(), f_add_option(), f_feedback2(), rohc_comp_get_last_packet_info(), rohc_decompress(), and rohc_decompress_both().
| #define ROHC_ERROR_CRC -4 |
Return code: the action failed due to a CRC failure.
Referenced by d_optimistic_feedback(), and rohc_decompress().
| #define ROHC_ERROR_NO_CONTEXT -1 |
Return code: the action can not proceed because no context is defined.
Referenced by d_decode_header(), d_optimistic_feedback(), and rohc_decompress().
| #define ROHC_ERROR_PACKET_FAILED -2 |
Return code: the action failed due to an unattended or malformed packet.
Referenced by d_optimistic_feedback(), and rohc_decompress().
| #define ROHC_ETHERTYPE 0x22f1 |
The Ethertype assigned to the ROHC protocol by the IEEE.
| #define ROHC_EXPORT |
Macro that handles DLL export declarations gracefully
| #define ROHC_FEEDBACK_ONLY -3 |
Return code: the action failed because the packet only contains feedback info.
Referenced by d_decode_header(), and rohc_decompress().
| #define ROHC_INIT_TS_STRIDE_MIN 3U |
Defines the minimal number of packets that must be sent while in INIT_STRIDE state before being able to switch to the SEND_SCALED state.
Referenced by rtp_code_dynamic_rtp_part(), and rtp_header_flags_and_fields().
| #define ROHC_LARGE_CID_MAX ((1 << 14) - 1) /* 2^14 - 1 = 16383 */ |
The maximum value for large CIDs
Referenced by d_optimistic_feedback(), f_append_cid(), rohc_c_set_max_cid(), and rohc_decomp_set_max_cid().
| #define ROHC_NEED_REPARSE -6 |
Return code: the packet needs to be parsed again.
| #define ROHC_OK 1 |
Return code: the action done without problem.
Referenced by c_generic_encode(), d_decode_header(), d_optimistic_feedback(), f_add_option(), f_feedback2(), f_wrap_feedback(), rohc_comp_get_last_packet_info(), and rohc_decompress().
| #define ROHC_PROFILE_ESP 0x0003 |
The number allocated for the ROHC ESP profile (RFC 3095, 5.12)
| #define ROHC_PROFILE_IP 0x0004 |
The number allocated for the ROHC IP-only profile (see 5 in the RFC 3843)
| #define ROHC_PROFILE_RTP 0x0001 |
The number allocated for the ROHC RTP profile (RFC 3095, 8)
Referenced by code_EXT3_packet(), code_UO1_packet(), and code_UO2_packet().
| #define ROHC_PROFILE_UDP 0x0002 |
The number allocated for the ROHC UDP profile (RFC 3095, 5.11)
| #define ROHC_PROFILE_UDPLITE 0x0008 |
The number allocated for the ROHC UDP-Lite profile (see 7 in the RFC 4019)
| #define ROHC_PROFILE_UNCOMPRESSED 0x0000 |
The number allocated for the ROHC Uncompressed profile (RFC 3095, 5.10)
Referenced by rohc_compress().
| #define ROHC_SMALL_CID_MAX 15 |
The maximum value for small CIDs
Referenced by d_optimistic_feedback(), f_append_cid(), rohc_alloc_decompressor(), rohc_c_set_large_cid(), rohc_c_set_max_cid(), and rohc_decomp_set_max_cid().
| enum rohc_cid_type_t |
The different types of Context IDs (CID) a stream/context may use.
Possible values are: ROHC_LARGE_CID, ROHC_SMALL_CID.
Small CID means CID in the
interval.
Large CID means CID in the
interval.
| enum rohc_mode |
ROHC operation modes (see 4.4 in the RFC 3095)
If you add a new operation mode, please also add the corresponding textual description in rohc_get_mode_descr.
| int ROHC_EXPORT crc_get_polynom | ( | int | type | ) |
| void ROHC_EXPORT crc_init_table | ( | unsigned char * | table, |
| unsigned char | polynum | ||
| ) |
| unsigned char ROHC_EXPORT crc_table_2 [256] ROHC_DEPRECATED | ( | "please do not use this variable | anymore, |
| simply drop it" | |||
| ) |
The table to enable fast CRC-2 computation
The table to enable fast CRC-3 computation
The table to enable fast CRC-6 computation
The table to enable fast CRC-7 computation
The table to enable fast CRC-8 computation
| void ROHC_EXPORT simply drop it |
1.7.6.1