ROHC compression/decompression library
Data Structures | Defines
ipv4.h File Reference

Defines the IPv4 header. More...

#include <stdint.h>
#include "config.h"
Include dependency graph for ipv4.h:
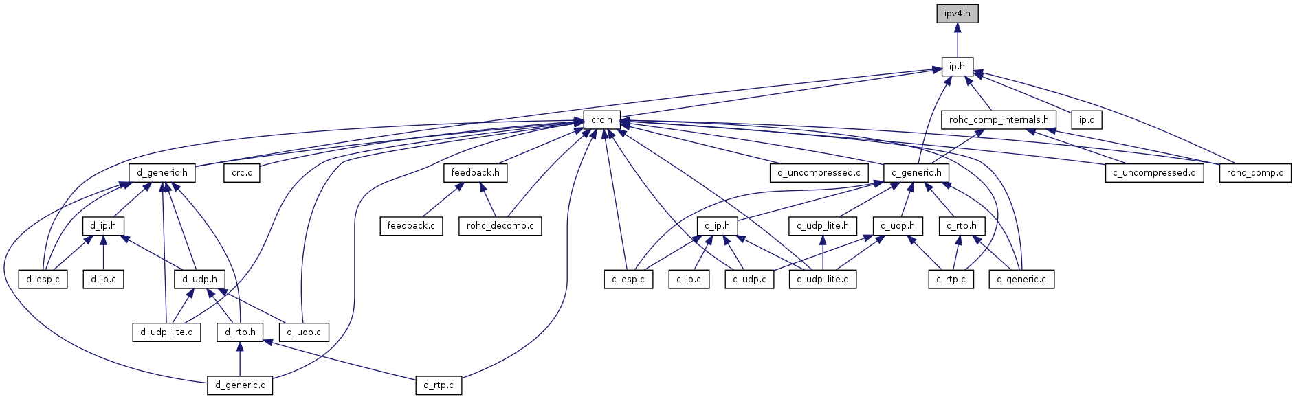
This graph shows which files directly or indirectly include this file:

Go to the source code of this file.

Data Structures

struct  ipv4_hdr
 The IPv4 header. More...

Defines

#define IP_RF   0x8000 /* reserved fragment flag */
#define IP_DF   0x4000 /* dont fragment flag */
#define IP_MF   0x2000 /* more fragments flag */
#define IP_OFFMASK   0x1fff /* mask for fragmenting bits */

Detailed Description

Defines the IPv4 header.

Author:
Free Software Foundation, Inc

This file contains a part of netinet/ip.h from the GNU C library. It is copied here to be portable on all platforms, even the platforms that miss the declarations or got different declarations, such as Microsoft Windows or FreeBSD.


Define Documentation

#define IP_DF   0x4000 /* dont fragment flag */

Referenced by ip_is_fragment().

#define IP_MF   0x2000 /* more fragments flag */
#define IP_OFFMASK   0x1fff /* mask for fragmenting bits */
#define IP_RF   0x8000 /* reserved fragment flag */