|
ROHC compression/decompression library
|
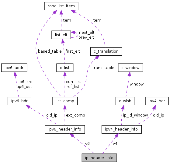
Store information about an IP (IPv4 or IPv6) header between the different compressions of IP packets. More...
#include <c_generic.h>

Data Fields | |
| ip_version | version |
| The version of the IP header. | |
| int | tos_count |
| The number of times the TOS/TC field was added to the compressed header. | |
| int | ttl_count |
| The number of times the TTL/HL field was added to the compressed header. | |
| int | protocol_count |
| The number of times the Protocol/Next Header field was added to the compressed header. | |
| bool | is_first_header |
| union { | |
| struct ipv4_header_info v4 | |
| The IPv4-specific header info. | |
| struct ipv6_header_info v6 | |
| The IPv6-specific header info. | |
| } | info |
| The version specific header info. | |
Store information about an IP (IPv4 or IPv6) header between the different compressions of IP packets.
| union { ... } ip_header_info::info |
The version specific header info.
Referenced by c_generic_destroy(), c_generic_encode(), c_generic_feedback(), c_init_header_info(), c_ip_check_context(), c_ip_decide_SO_packet(), c_udp_check_context(), c_udp_lite_check_context(), changed_dynamic_one_hdr(), changed_fields(), code_EXT2_packet(), code_EXT3_packet(), code_ipv4_dynamic_part(), code_ipv6_dynamic_part(), code_UO1_packet(), code_uo_remainder(), code_UOR2_RTP_bytes(), code_UOR2_TS_bytes(), header_fields(), header_flags(), and rohc_get_ipid_bits().
Whether the old_* members of the struct and in its children are initialized or not
Referenced by c_generic_encode(), and c_init_header_info().
The number of times the Protocol/Next Header field was added to the compressed header.
Referenced by c_init_header_info(), changed_static_one_hdr(), code_ipv4_static_part(), code_ipv6_static_part(), header_fields(), and header_flags().
The number of times the TOS/TC field was added to the compressed header.
Referenced by c_init_header_info(), changed_dynamic_one_hdr(), code_ipv4_dynamic_part(), code_ipv6_dynamic_part(), header_fields(), and header_flags().
The number of times the TTL/HL field was added to the compressed header.
Referenced by c_init_header_info(), changed_dynamic_one_hdr(), code_ipv4_dynamic_part(), code_ipv6_dynamic_part(), header_fields(), and header_flags().
The IPv4-specific header info.
Referenced by c_generic_destroy(), c_generic_encode(), c_generic_feedback(), c_init_header_info(), c_ip_check_context(), c_ip_decide_SO_packet(), c_udp_check_context(), c_udp_lite_check_context(), changed_dynamic_one_hdr(), changed_fields(), code_EXT2_packet(), code_EXT3_packet(), code_ipv4_dynamic_part(), code_UO1_packet(), code_uo_remainder(), code_UOR2_RTP_bytes(), code_UOR2_TS_bytes(), header_fields(), header_flags(), and rohc_get_ipid_bits().
The IPv6-specific header info.
Referenced by c_generic_destroy(), c_generic_encode(), c_init_header_info(), c_ip_check_context(), c_udp_check_context(), c_udp_lite_check_context(), changed_fields(), and code_ipv6_dynamic_part().
The version of the IP header.
Referenced by c_generic_destroy(), c_generic_feedback(), c_init_header_info(), c_ip_check_context(), c_ip_decide_SO_packet(), c_udp_check_context(), c_udp_lite_check_context(), code_EXT2_packet(), code_UO1_packet(), code_UOR2_RTP_bytes(), code_UOR2_TS_bytes(), header_flags(), and rohc_get_ipid_bits().
1.7.6.1